匠心铸精品 殊荣耀天山
——新城建筑公司2025年斩获全疆多项优质工程奖
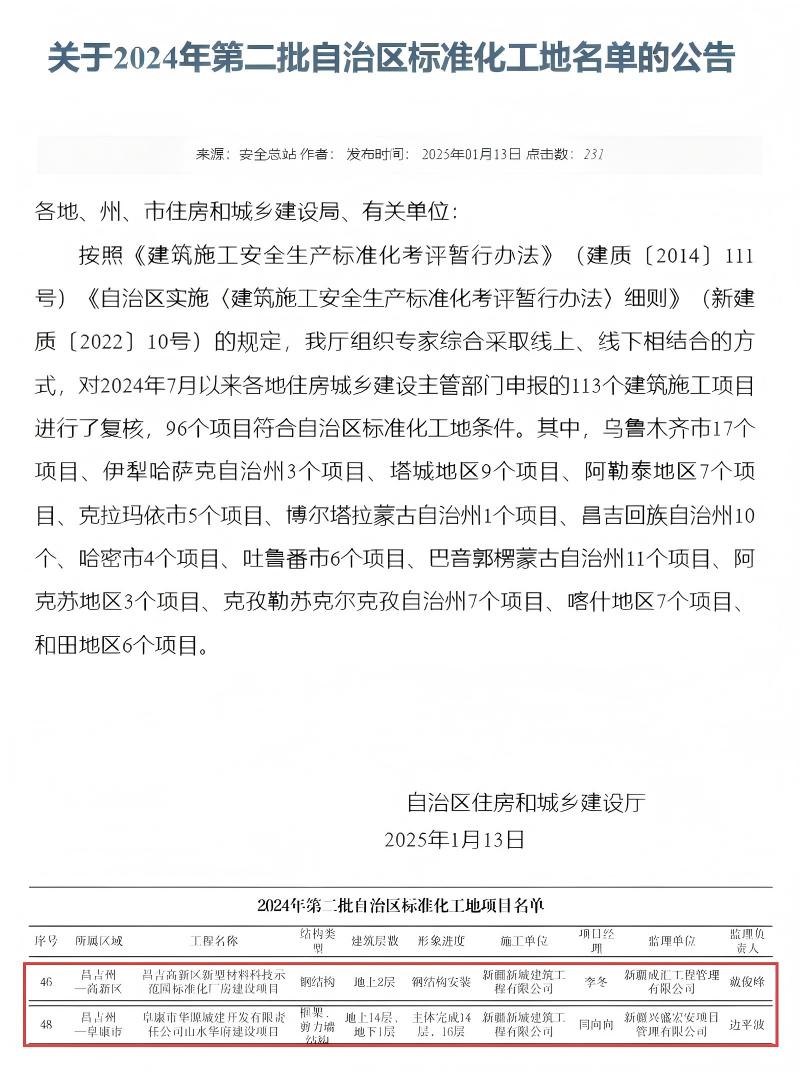
捷报频传,荣誉纷至!2025年,新城建筑公司以对卓越品质的执着坚守与精益求精的工匠精神,在全疆多地屡创佳绩,一批标志性工程脱颖而出,成为行业标杆。山水华府建设项目、昌吉高新区新型材料科技示范园标准化厂房建设项目成功获评“自治区标准化工地”;华源·圣地欣城59#、40#楼及阜华雅苑商住小区32号住宅楼项目荣获“新疆建筑工程天山奖(二等)”,以扎实过硬的工程品质赢得权威认可。

在技术前沿领域,华源·阜华雅苑商住小区(北地块)入选“自治区建筑业新技术应用成果典型案例”,充分彰显了公司强劲的科技创新能力。区域标杆工程同样硕果累累,华源·尚源家园小区7#住宅楼荣获乌鲁木齐市第二十九届“亚心杯”奖;华源·圣地欣城46#、49#楼及国药新疆库尔勒巴州智能医药物流园项目,则成功斩获2025年第一批巴州建筑工程“天鹅奖”;喀什经济开发区标准化厂房及配套设施建设项目荣获2025年度喀什地区“徕宁杯”专业奖项。这些遍布天山南北的精品工程,见证了公司以实干实绩推动高质量发展所取得的卓越成果。




从项目前期的高标准策划,到施工中的精细化管控,再到交付阶段的严格验收,新城建筑始终秉持“逢建必创、逢创必优”的信念,层层把关、精益求精,全面践行“诚信经营、质量取胜”的经营理念,发扬“一丝不苟、艰苦奋斗、努力拼搏、追求卓越”的康居精神。在多项自治区标准化工地及天山奖项目的建设中,面对恶劣气候与复杂环境的挑战,团队传承鲁班精神,迎难而上、奋勇攻坚,确保工程质量与进度双达标。这一系列沉甸甸的荣誉,不仅代表了全疆建筑行业对公司在工程质量、技术创新与项目管理方面的高度认可,更凝结着每一位员工的智慧、汗水与担当,赢得了业界的广泛赞誉。


荣誉承载过去,奋斗引领未来。此次在全疆多地连获多项优质工程奖,既是对新城建筑过往成绩的肯定,更是对今后发展的激励与鞭策。展望新征程,新城建筑公司将持续弘扬鲁班精神和康居作风,以获奖项目为标杆,不断推进技术创新与管理升级,强化科技赋能与绿色建造,努力在新疆城市建设的宏伟蓝图中,打造更多经得起时间检验、让人民满意的精品工程,为推动区域建筑业高质量发展、建设美丽新疆持续贡献“新城力量”!


新公网安备65010302000842号
扫码关注
扫描二维码